近日,苏州大学物理科学与技术学院冯岩教授团队利用机器学习技术,在尘埃等离子体物理研究中取得突破,通过设计的卷积神经网络(CNN),完全基于单个尘埃颗粒的动力学信息,成功地获得系统屏蔽参数这一全局性质参量。该项研究工作为诊断物理系统的全局性质参量提供了一套全新的思路,相关研究成果以“Determining Global Property of Dusty Plasma from Single Particle Dynamics Using Machine Learning”为题发表在《Physical Review Research》上。
从本质上理解一个物理系统的全局性质参量,普遍都是基于统计物理理论,通过分析和处理组成此物理系统的大量微观颗粒的群体性动力学行为来实现。只有对大量微观颗粒的动力学信息完全准确地把握,才能实现对该系统全局性质参量的准确推导。然而,很多物理实验中很难获得如此大量微观颗粒详尽的运动信息。不过,传统东方哲学思想有“一叶知秋”以及“窥一斑而知全豹”,也有佛语“一沙一世界,一叶一菩提”等。顺着这些传统哲学思想,有没有可能完全基于单个颗粒的运动信息,而洞悉整个系统的全局性质参量呢?冯岩教授团队利用机器学习技术,在尘埃等离子体实验系统中巧妙地实现了这一思路。
尘埃等离子体,也称为“复杂等离子体”,是一种指自由电子、离子、中性气体原子和带电尘埃颗粒组成的复杂系统。在地面实验条件下,大量微米尺度的尘埃颗粒可自组织形成二维晶格或二维液体。由于尘埃颗粒运动时空尺度适宜,可通过顶视高速相机精确记录每个尘埃颗粒详尽的运动轨迹,由此在实验上对尘埃颗粒实现单颗粒动理学层面的物理测量。为有效表征尘埃等离子体系统的物理性质,业内普遍采用耦合参数Γ和屏蔽参数κ这两个全局性质参量。

图1 单个颗粒位置随时间的涨落
原则上讲,一个物理系统中每个微观颗粒的行为都与系统中其他颗粒的运动息息相关,即每个微观颗粒的动力学信息其实都反映了此系统的全局性质,所以,从理论上讲,从少量甚至单个尘埃颗粒的动力学数据中得到尘埃等离子体系统的全局性质参量是完全可行的,正如“一叶知秋”所表达的哲学思想。但是,单个尘埃颗粒的运动过程中难以避免地会受到很多随机因素的影响,其动力学信息中包含大量噪音信息,如图1所示。人工分析理解大量的这些信息是极其困难的,因此将机器学习技术引入分析这些复杂的单颗粒动力学信息是必要的,研究团队尝试基于这些信息,直接得出系统的屏蔽参数κ。
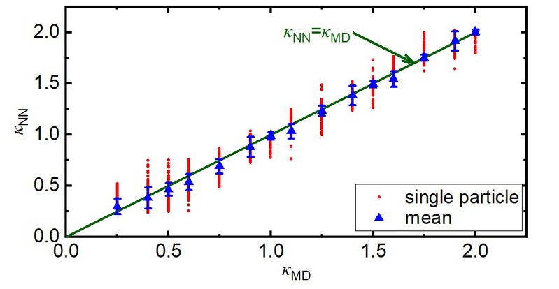
通过朗之万动力学方法模拟不同κ值下的二维尘埃等离子体,获得一系列不同κ值下单颗粒动力学数据,这些数据被用于训练、验证和测试设计的CNN。经过大量的单颗粒动力学数据训练后,CNN成功地从模拟得到的单颗粒动力学数据中确定了系统的κ值,与模拟设定的κ值匹配得很好,如图2所示。图2中,横轴为模拟二维尘埃等离子体时选定的κ值,每个选定的κ值都包含随机选定的512个颗粒运动信息,纵轴是训练好的CNN分析给出的κ值。图中每个红点均是CNN基于单个尘埃颗粒动力学信息分析出的结果,同时,蓝色三角则是每个κ值分析结果的平均值。图中结果显示,与模拟设定的κ值相比,CNN给出512个κ值分析结果的均方根误差仅为0.081,充分证明了通过机器学习从单颗粒动力学信息直接得到系统全局性质参量的可行性和准确性,也体现了“一叶知秋”古老东方哲学的智慧。

图2 训练后CNN对于尘埃等离子体模拟数据的分析测试结果
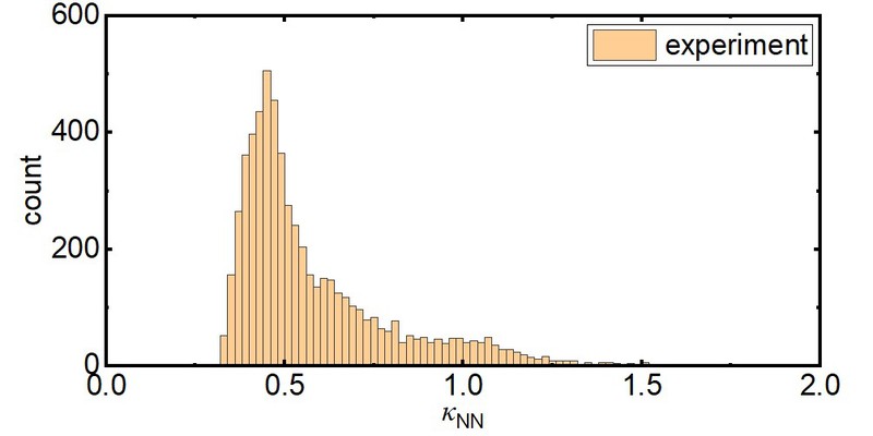
进一步地,训练后CNN也被用于一组包含有约6000个尘埃颗粒的二维尘埃等离子体实验数据的分析,分析结果如图3所示。基于实验中约6000个尘埃颗粒的动力学信息,训练后CNN所确定的这约6000个κ值在一定范围呈现一个分布,且在κ=0.455处有个显著的高峰。最重要的是,此分布的高峰所在处κ=0.455,与这个实验通过声子谱拟合这一经典方法确定的κ值,κ=0.47,基本一致。这进一步证明,通过机器学习分析实验数据,从单颗粒动力学信息直接得到系统全局性质参量的实用性和可靠性。

图3 训练后CNN对于尘埃等离子体实验数据的分析结果
这份工作从“一叶知秋”、“窥一斑而知全豹”的东方传统哲学智慧中汲取灵感,成功地利用机器学习技术,基于二维尘埃等离子体模拟和实验中单个尘埃颗粒的动力学信息确定了尘埃等离子体系统的屏蔽参数κ,充分证明从单颗粒动力学信息确定系统全局性质参量的可行性、实用性、可靠性,为物理系统全局性质参量的实验诊断和测量提供了全新的研究思路。
苏州大学博士生梁晨是该论文的第一作者,冯岩教授是该论文的通讯作者。该项研究获得国家自然科学基金委和国家磁约束核聚变能发展研究专项的资助,同时得到苏州大学物理科学与技术学院的支持。
论文链接:
URL: https://link.aps.org/doi/10.1103/PhysRevResearch.5.033086
