近日,据《中文核心期刊要目总览》2017年版(即第8版)编委会通知获悉,《物理教师》期刊经相关文献计量指标的评价分析及学科专家评审,继2011年(第6版)、2014年(第7版)入编后,再次成功入编北京大学图书馆《中文核心期刊要目总览》2017年版(即第8版)之教育类核心期刊。
《中文核心期刊要目总览》是北京大学图书馆组织大量专家依据核心期刊评价理论,采用定量评价和定性评审相结合的方法,根据被摘量、被摘率、被引量、他引量、影响因子、他引影响因子、5年影响因子、5年他引影响因子、特征因子、论文影响分值、论文被引指数、互引指数、获奖或被重要检索工具收录、基金论文比、Web下载量、Web下载率16个评价指标,结合近8000位学科专家评审,对期刊的学术水平和学术影响力进行综合评价,从我国正在出版的中文期刊中评选出1981种核心期刊。《物理教师》期刊能继续成功入选,体现了刊物学术地位在不断提升,影响力在不断扩大。
近几年来,在上级部门的领导及关心下,经过《物理教师》编委会、编辑部全体编辑的共同努力,《物理教师》期刊以改革创新为动力,期刊质量不断提升,取得了可喜成绩。《物理教师》为人大“复印报刊资料”基础教育教学类重要转载来源期刊,2010年以来,被人大《复印报刊资料》系列刊全文转载在同类期刊中一直居于首位;在第六届江苏省期刊评估分级及优秀期刊评选活动中,被评为“一级期刊”;在江苏省2015年组织开展的全省科技类学术期刊出版质量综合评估中,在科技信息与教辅类排名第二。
《物理教师》编辑部将以此为契机,严格按照《期刊出版管理规定》,继续遵循“求新、求实、求活”的办刊宗旨,加强选题策划,组织优质稿件,不断提升刊物质量和影响力。
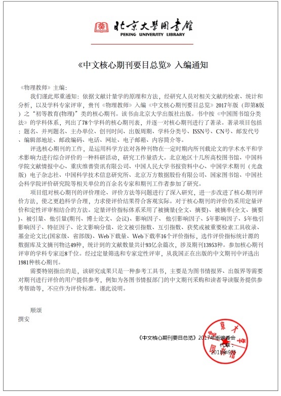
附件: 《中文核心期刊要目总览》入编通知

